北京 |   加入收藏 | 设为首页 | 返回首页  
设计首页 | 趋势报告 | 设计大赛 | 家纺设计师分会
您所在的位置: 首页 > 设计 > 设计大赛 > 获奖作品>正文
2020·“张謇杯”中国国际家用纺织品产品设计大赛获奖名单公布!
文章来源:  2020.09.10
 

2020·“张謇杯”中国国际家用纺织品产品设计大赛获奖名单公布!

 
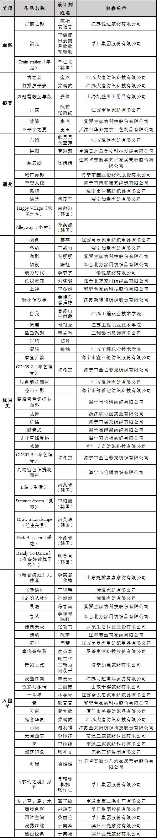
2020·“张謇杯”中国国际家用纺织品产品设计大赛评比于8月14日在南通落下帷幕。本届大赛主题为“潮流·生活”,让潮流引领设计,时尚改变生活。在南通市公证处的全程公证下,经过专业评委的层层遴选,最终评选出2020中国家纺产品设计奖18项(含金奖3项、银奖6项、铜奖9项,优秀奖及入围奖若干),中国家纺潮流风尚奖6项,未来设计师之星奖3名。在线上评比中,还评选出了2020中国家纺产品设计人气奖3名。


现公布获奖名单:


2020中国家纺产品设计奖




中国家纺潮流风尚奖




中国家纺未来设计师之星



产品设计人气奖


相关文章  
 
家纺视频  
友情链接  
| 协会简介 | 关于我们 | 版权声明 | 隐私权申明 | 联系方式 | 广告服务
版权所有:中国家用纺织品行业协会 Copyright©2012China home textile association All Rights Reserved
地址:北京市朝阳区朝阳门北大街18号十层 电话:010-010-85229322   E-mail:service@hometexmail.cn
京公网安备11010502039980号   京ICP备12044575号-1