北京 |   加入收藏 | 设为首页 | 返回首页  
家纺趋势.jpg
活动公告 | 会员天地 | 协会简介 | 组织机构 | 协会章程
您所在的位置: 首页 > 协会 > 活动公告>正文
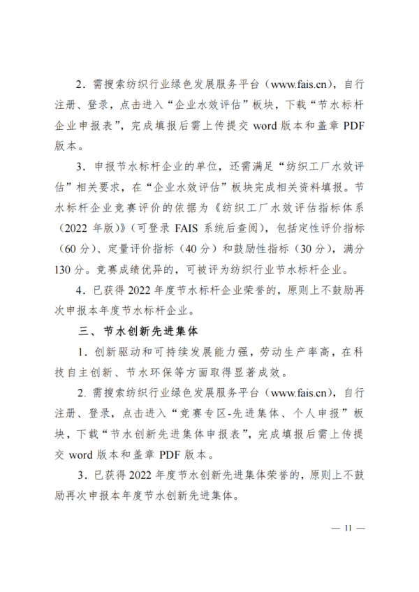
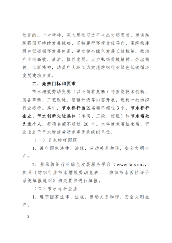
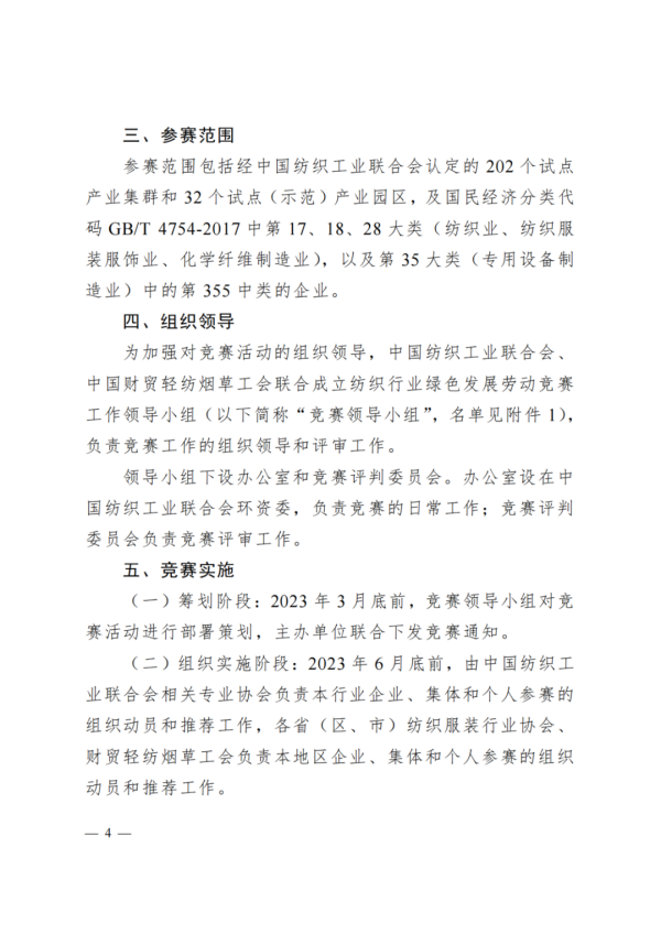
关于组织开展纺织行业绿色发展劳动竞赛——节水增效劳动竞赛的通知
文章来源:  2023.04.25
   各会员企业及相关单位:
  
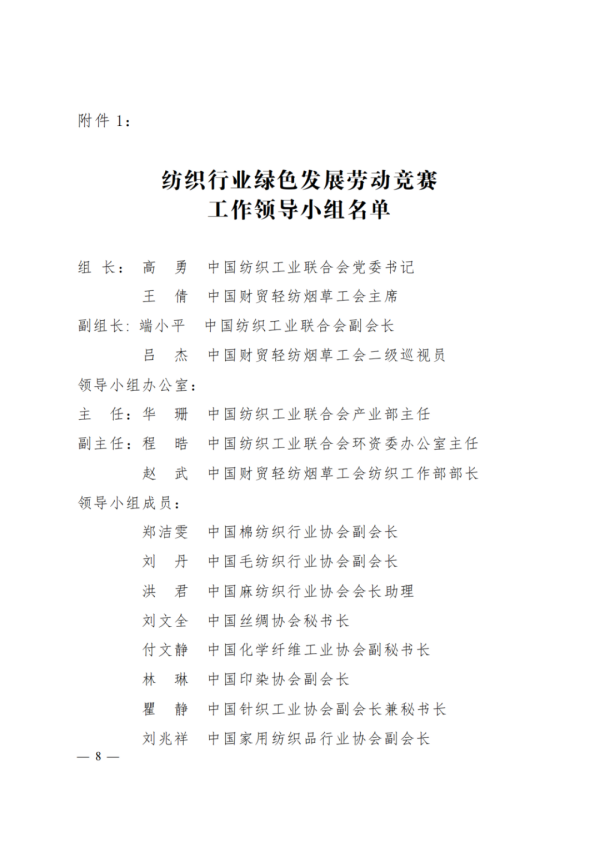
  由中国纺织工业联合会和中国财贸轻纺烟草工会开展的以节水增效、节能低碳、资源循环为内容的纺织行业绿色发展劳动竞赛活动,现正在启动申报,该竞赛将围绕技术创新、装备革新、工艺改进、管理提升等量化指标进行,选树一批纺织行业节水型企业,并从中优选一批节水标杆企业、节水创新先进集体(车间、工段、班组)和节水增效先进工作者。同时,入围企业可推荐参加工信部举办的水效领跑者活动。
  
  特此通知                             
 
 
 
 
                           
  
     中国家纺协会                  
  
2023.4.25                   
  中国家纺协会联系方式:
  联系人:王志新
  电话:010-85229305/18811149893
  邮箱:731720768@qq.com

  联系人:王冉
  电话:010-85229492/13671392619
  邮箱:wangran@hometexmail.cn

  联系人:刘丹
  电话:010-85229492/15652913384
  邮箱:liudan@hometexmail.cn   
 
 
 
  通知原文:

 
 









相关文章  
 
家纺视频  
友情链接  
| 协会简介 | 关于我们 | 版权声明 | 隐私权申明 | 联系方式 | 广告服务
版权所有:中国家用纺织品行业协会 Copyright©2012China home textile association All Rights Reserved
地址:北京市朝阳区朝阳门北大街18号十层 电话:010-010-85229322   E-mail:service@hometexmail.cn
京公网安备11010502039980号   京ICP备12044575号-1