北京 |   加入收藏 | 设为首页 | 返回首页  
家纺趋势.jpg
活动公告 | 会员天地 | 协会简介 | 组织机构 | 协会章程
您所在的位置: 首页 > 协会 > 活动公告>正文
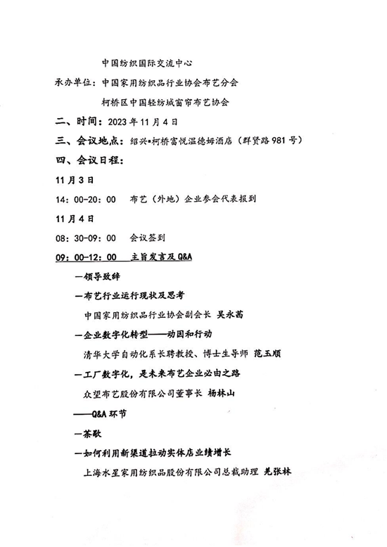
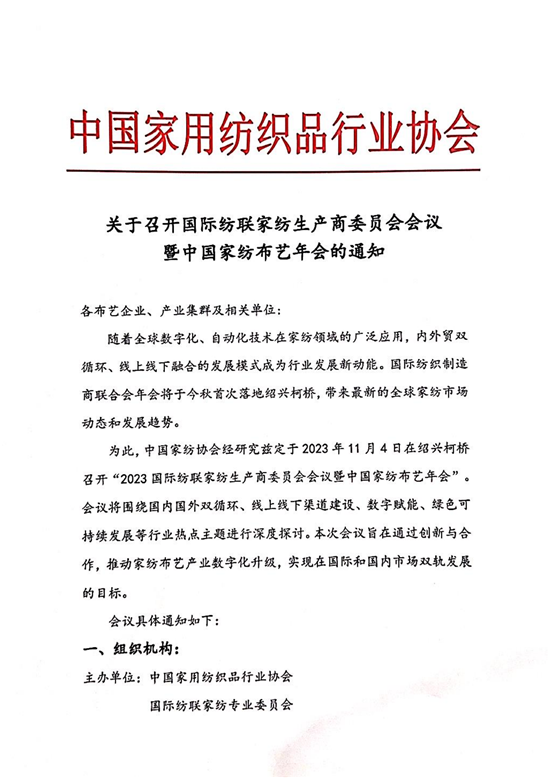
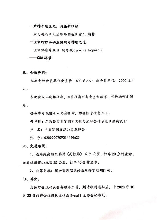
关于召开国际纺联家纺生产商委员会会议暨中国家纺布艺年会的通知
文章来源:中家纺  2023.10.16
 
相关文章  
 
家纺视频  
友情链接  
| 协会简介 | 关于我们 | 版权声明 | 隐私权申明 | 联系方式 | 广告服务
版权所有:中国家用纺织品行业协会 Copyright©2012China home textile association All Rights Reserved
地址:北京市朝阳区朝阳门北大街18号十层 电话:010-010-85229322   E-mail:service@hometexmail.cn
京公网安备11010502039980号   京ICP备12044575号-1